开关电源
开关电源是一种高频化电能装置,功能是将标准电压转化为用户需求的电压或电流。 随着工业进步和社会的发展,这些电源也越来越多的出现在人们的生活中,成为了人们生活不可或缺的一个组成部分,市场需求十分巨大。
我司多款产品适用电源领域,具有高开关速度、低导通损耗、低栅极电荷等优点,提高了系统效率,由于采用自主创新独特技术,优化了开关特性,使器件在系统中有更好的EMI表现。

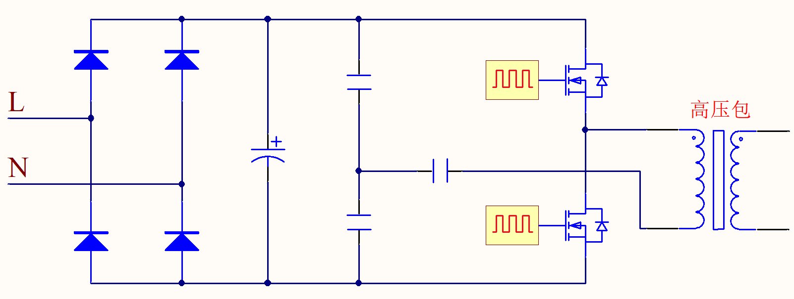
高压净化电源
油烟净化电源是高压电源的一种,是油烟净化设备的关键部件,主要用于产生高压静电电场,通过高压电场的作用使空气电离,并使带有油烟的气体中油烟颗粒带电,带电的油烟粒子在电场的作用下受力而定向运动从而吸附在油烟收集电极板上,这样使空气中的油烟得到过滤,达到空气净化的目的。

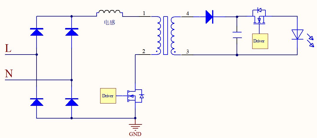
照明驱动
LED电源现在已经大范围地运用在我们日常生活中,由于没有光延迟效应,输出电流的上下波动会导致频闪。为了追求输出的灯光更加稳定,在使用稳定的电压源基础上增加了去频闪电路,利用MOSFET的输出特性进一步地过滤电流实现了无频闪的光源。
我司多款产品适用照明领域,具有更快开关速度、低导通损耗、低栅极电荷、高雪崩耐压、高浪涌能力等优点,由于采用自主创新独特技术,优化了开关特性,使器件在系统中有更好的EMI表现。

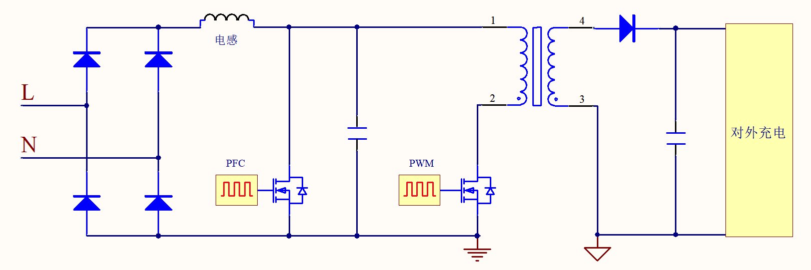
快速充电器
随着社会的进步与发展,电源适配器越来越多的出现在人们的生活中,如手机充电器、笔记本充电器、电动车充电器等。适配器的核心便是AC-DC控制器,适配器之所以能实现高效的供电,功率器件在其中扮演重要角色,合理、科学的器件选择能够有效的降低损耗、降低EMC,从而提高可靠性。
我司多款产品适用电源适配器领域,具有高开关速度、低导通损耗、低栅极电荷等优点,提高了系统效率。由于采用自主创新独特技术,优化了开关特性,使器件在系统中有更好的EMI表现。
